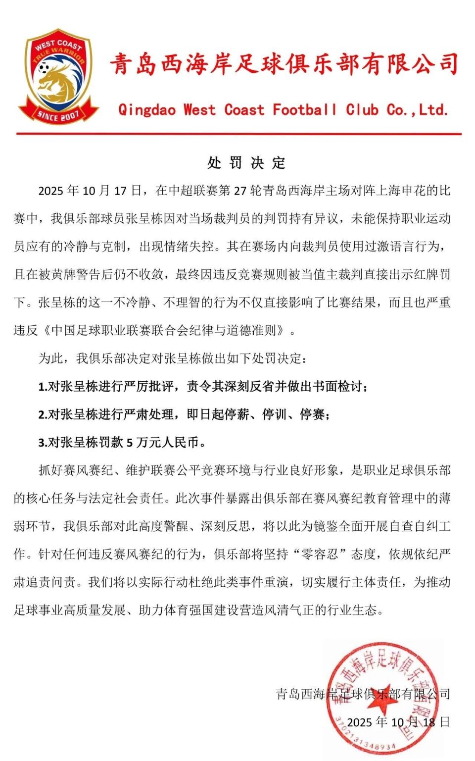
▲冲动是魔鬼!张呈栋为自己的口不择言付出了惨痛代价,不仅将总共停赛6场,且直接经济损失至少10万元。

▲无巧不成书!上赛季,在武汉三镇主场0:2不敌申花的中超第20轮比赛中,当时效力于三镇的青岛籍前国脚姜至鹏因辱骂第一助理裁判被红牌罚下,此后被中国足协追加停赛5场并罚款5万元。那场比赛,主裁判也出示了两张黄牌,只不过其中一张给了申花门将鲍亚雄。本赛季至今,比张呈栋小25天的姜至鹏代表深圳新鹏城在中超出场22次,其中17次首发,总共送出4次助攻,足见其宝刀不老。
值得注意的是,张呈栋已是36岁高龄,其与西海岸足球俱乐部签订的工作合同将于今年12月31日到期。
本赛季,曾在葡超单赛季斩获6球的张呈栋在中超出场26次,其中19次首发,没有贡献进球或助攻。

本周日18时30分,暂居第八的西海岸将坐镇位于古镇口核心区的青岛西海岸大学城体育场,在中超第28轮迎战比“领头羊”上海海港少2分的成都蓉城。上半程,西海岸凭借阿齐兹的进球客场1:1战平蓉城。
前天晚上,明显有所保留的蓉城在亚冠精英联赛第三轮主场0:2不敌暂居马来西亚足球超级联赛头名的柔佛新山,目前以1胜2负战绩在东亚区的12支参赛球队中位列第十。
本周日,让我们齐聚西海岸大学城体育场,为西海岸加油鼓劲、呐喊助威!

*请认真填写需求信息,我们会在24小时内与您取得联系。